最及時的信用債違約訊息,最犀利的債務危機剖析
作者:刃海
來源:不良資產大全(ID:gh_d6123a2f1168)
在10月19日上午召開的十三屆全國人大常委會第三十一次會議上,最高人民法院院長周強就《中華人民共和國民事訴訟法(修正草案)》(以下簡稱“《草案》”)作說明。并提請十三屆全國人大常委會第三十一次會議初次審議。
《草案》對民事訴訟法作出16處調整,其中新增條文8條,修改條文8條。雖然從規模上看,這對于總計284條三萬余字的《民事訴訟法》而言,《草案》屬于小修小補。但是從關鍵性上看,這些修改均是針對近些年民事訴訟過程中經常遇到的新顯現的程序性難題。因此《草案》可以說是久旱逢甘露,也可以稱得上是對癥下藥。而對于個貸不良處置過程遇到的各種難題來說,《草案》更是解了燃眉之急。
公告送達作為一種擬制送達,實則是一種兜底的送達手段。即在窮盡一切可能仍無法通知或聯系到當事人或被執行人時“仁至義盡”的一種做法。
在早期,由于路途遙遠、交通不便及科技不發達,確有一定概率存在當事人因非自身主觀原因而不知情因此無法參加訴訟,導致無法答辯或主張自己的權益。但是在手機和移動互聯網滲透率幾乎100%的今天,也只有當事人居住在極個別極其偏遠地區或當事人身患重病行動不便或年紀較大才可能會遇到這種情況。而即便公告送達,上述情況中的當事人也幾無可能看到公告送達文書。因此《草案》在這其中找到了一個平衡點,即在保留公告送達方式從而保證司法程序公正嚴謹的前提下,縮短了公告送達期限。
在通過訴訟方式處置個貸不良過程中,債務人惡意失聯是比較常見的情況,特別對于長賬齡的案件更是如此。如果整個訴訟到執行過程中,都適用公告送達,按照目前《民事訴訟法》的規定和實務情況,至少要三次公告送達。這意味著,單單送達就需要半年時間。這對于冰棍效應極其明顯的不良資產處置而言是極大的延宕。
在新冠疫情期間,很多法院已經嘗試線上開庭的審理方式,從而在確保防疫安全的情況下,不因為疫情過分延拖訴訟程序。同時隨著科技發展,移動互聯網和5G技術的普及,也為線上開庭提供了保障。在此情況下,民事訴訟法從程序法的角度對線上審理的訴訟形式進行全面地追認。
對于個貸不良處置而言,案件數量眾多本來就是一個夢魘,單一案件上任何一個小的提速,適用于龐大的基數,都會得到可觀的效率提升。
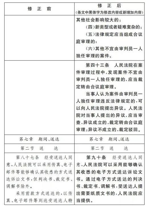
三、《草案》第九十條將電子送達途徑由“傳真、電子郵件等”改為“電子方式”,同時將現行的“但判決書、裁定書、調解書除外”改為“通過電子方式送達的判決書、裁定書、調解書,受送達人提出需要紙質文書的,人民法院應當提供”。
本條修改事實上進一步擴大了電子送達的適用范圍。一直以來,很多金融機構在其合同中都有約定電子送達條款。但現實是,由于沒有明確具體的法律支持,實務可能會遇到各種意想不到的狀況。同時,由于現行法律規定判決書、裁定書、調解書不能適用電子送達,因此也無形中延長了訴訟周期。
因此這一修改將會和“公告送達期限縮短”一起推動解決“送達難”的問題。對于提高個貸不良處置效率也是一個利多。
在實務中,很多金融機構并未在合同中約定適用簡易程序,有些時候即便約定了人民法院也會因為“爭議較大”而排除適用。事實上作為債務履行期屆滿無法完全清償的債務人,希望減免債務本金或利息是常態,因此爭議不大幾無可能。而從另一個角度而言,簡易程序的適用不應以當事人雙方合同簽訂后的意志為轉移,這也是保證程序正義的一個環節。同時擴大簡易程序適用范圍,也有利于推動案件繁簡分流,減輕人民法院特別是基層人民法院民事訴訟的案件壓力。
五、小額訴訟程序適用標的額從原來的“各省、自治區、直轄市上年度就業人員年平均工資百分之三十以下”提升到“百分之五十以下”,新增當事人合意選擇適用模式。
小額訴訟程序實質上是一種特殊的簡易程序,或者簡易的簡易程序。其設置恰恰契合目前大量金融機構消費貸“單筆金額小,訴訟成本高”的特點。以上海為例,“上年度就業人員年平均工資百分之三十”在4萬元左右,“百分之五十”在6萬元左右。對于很多金融機構而言,其每月產生的金額在4-6萬之間的個貸不良資產數量也相當可觀。
同時,《草案》將新增的當事人合意使用小額訴訟程序模式的門檻設定在“上年度就業人員年平均工資三倍以下”。以上海為例,這個額度可能高達30-40萬元。如果當事人可以在合同中像約定仲裁協議一樣約定適用小額訴訟程序,則會極大提高金融機構中低價值不良資產處置效率。
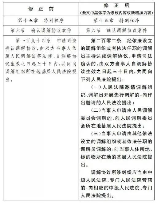
該處有利于通過依法設立的調解組織調解然后進行司法確認的個貸不良處置模式更加合規有序順暢的展業和發展。
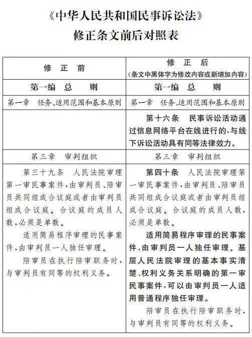
七、另外新增了獨任審判員制度可適用一審普通程序和二審程序的規定,同時將獨任審判員的適用條件以消極條件的方式列出。
這實際上擴大了獨任審判員制度的適用范圍,從而提高訴訟效率和優化司法資源配置,緩解了司法資源的有限性和日益增長的案件數量之間的緊張關系,但這類修改對個貸不良處置影響不大,在此就不做贅述。
當然,本次修訂《民事訴訟法》的初衷不是解決個貸不良處置行業的痛點。但是其提高民事訴訟效率,降低訴訟成本的目標,對于個貸不良處置行業是一體適用的,甚至這些修訂對解決個貸不良處置行業問題更加有幫助。因此若《草案》能通過,可以為解決個貸不良處置——甚至整個不良資產處置行業很多棘手問題提供很好的法律工具。同時也會促進整個行業向更加健康、有序、合規的方向邁進。








注:文章為作者獨立觀點,不代表資產界立場。
題圖來自 Pexels,基于 CC0 協議
本文由“不良資產大全”投稿資產界,并經資產界編輯發布。版權歸原作者所有,未經授權,請勿轉載,謝謝!

不良資產大全 











