最及時的信用債違約訊息,最犀利的債務危機剖析
作者:史曉姍
來源:中證鵬元評級
"主要內容
非上市公司股債結合科創債券發行情況:(1)發行案例。目前,嚴格意義上發行的股債結合科創債較少,2022年來共發行3只,其中2只為混合型科創債券,1只為可交換債,均為非上市國有企業發行,均采用公募發行方式。此外,2022年以來由股轉系統公司發行8只定向可轉債,募集資金主要用于補充流動性,發行規模較小,期限較短,發行利率較高,債性較強,投資者以全額回售/贖回/到期兌付退出為主。(2)在審/待發案例。目前在審待發項目有鋼研功能、深圳市智勝新電子科技股份有限公司(以下簡稱“智勝新”)的可轉債項目,均屬于交易所非上市公司非公開發行科技創新可轉債。鋼研功能為股轉系統創新層企業,智勝新為非掛牌非上市公司,均為首次申報債券融資。根據發行方案,鋼研功能可轉債在滿足交易所科創債要求的基礎上,靈活設計債券條款,主要體現在轉股價格修正、贖回、回售條款與公司經營情況相掛鉤,這是其與傳統可轉債最大的不同點。
發行建議:股債結合科創債產品主要適合擬上市科創企業或想引入戰略投資者的科創企業及母公司,和以股權和基金形式投資的主體。股債結合科創債產品選擇需要考慮轉股需求和科創屬性。如果是股權投資機構等非銀行投資主體,可以發行附轉股債券,包括交易所和銀行間市場混合型科創債,靈活設置債券期限和轉股條款。如果是科創企業本身,根據以下步驟:第一,綜合考慮自身融資需求和科創屬性選擇股債結合產品。在產品維度,需要考慮債券期限、利率特征、發行規模限制、轉股機制(包括轉股時間、修正條款、轉股確定性等)、投資者范圍、評級要求等。第二,選擇科創品種市場。從目前的政策看,交易所科創屬性要求>銀行間>股轉系統,股轉系統更側重于上市要求。
"
繼《“股債結合”產品,助力中小非上市科創公司融資(政策篇)》后,本文繼續介紹股債結合科創債的發行情況及發行建議。
一、非上市公司股債結合科創債券發行情況
(一)發行案例
目前,嚴格意義上發行的股債結合科創債較少,2022年來共發行3只,其中2只為混合型科創債,1只為可交換債,均為非上市國有企業發行,均采用公募發行方式。詳見下表。

其中,已發行的2只混合型科創債,發行人均為股權投資機構,募集資金投向科創企業。轉股標的均為標的基金的特定數量的財產份額,行權日為特定付息日,而傳統可轉債行權日多為區間。已發行的可交換債由中國長江三峽集團有限公司(國有企業)發行,標的證券為發行人持有的中國長江電力股份有限公司(簡稱“長江電力”)股票,截至募集說明書簽署日,發行人持股比例54.61%,為長江電力控股股東。募集資金用途為綠色項目建設及運營。特殊條款設定詳見下表。

此外,2022年來由股轉系統公司發行8只定向可轉債(詳見下表),募集資金主要用于補充流動性。此類債券的發行人均為高新技術企業,且部分為專精特新企業,但并未申報交易所和銀行間市場的可轉債品種,個別企業在申報北交所上市。上述債券發行規模較小,期限較短,發行利率較高,債性較強,投資者以全額回售/贖回/到期兌付退出為主。


(二)在審/待發案例
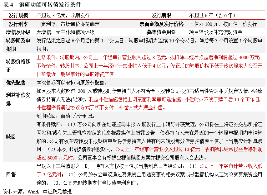
目前在審待發項目有鋼研功能、深圳市智勝新電子科技股份有限公司(以下簡稱“智勝新”)的可轉債項目,均屬交易所于非上市公司非公開發行科技創新可轉債。其中鋼研功能項目已收到交易所無異議函,智勝新通過發審會。鋼研功能為股轉系統創新層企業,智勝新為非掛牌非上市公司,均為首次申報債券融資。
根據目前的發行方案,鋼研功能可轉債在滿足交易所科創債要求的基礎上,靈活設計債券條款,主要體現在轉股價格修正、贖回、回售條款與公司經營情況相掛鉤,這是其與傳統可轉債最大的不同點。傳統可轉債的價格修正條款通常與標的股票價格相關,鋼研功能可轉債的條款設計,更有利于企業專注自身經營情況,而非股價變動(更易受市場因素影響)。

鋼研功能,作為股轉系統創新層企業,選擇交易所非公開發行可轉債的原因,可能有以下幾方面:第一,融資效率與靈活性更高。交易所審核流程可能相對專注于債券特性,尤其是涉及科創主題、綠色債主題等政策大力支持領域時,比涉及股票發行的審核路徑更快捷。第二,投資者范圍更廣,降低融資成本。交易所債券市場的投資者群體更廣,這意味著潛在的購買力更強,有助于成功發行并可能獲得更低的票面利率。第三,為IPO鋪路,避免股權結構過早復雜化。通過200人上限和“時間優先”轉股機制,可以有效控制轉股速度和股東人數,使公司股權結構在IPO前保持相對穩定和清晰。轉股可以安排在IPO申報前或上市后集中進行。
二、發行建議
科技型企業具有高成長、高風險、輕資產的特點,股債結合產品,可以降低當期融資成本,實現中長期融資,并可以緩解投資資金退出難的問題,暢通“投、融、管、退”循環。通過條款創新,讓投資者分享企業成長收益,更有利于吸引耐心資本進入。股債結合科創債產品主要適合擬上市科創企業或想引入戰略投資者的科創企業及母公司,和以股權和基金形式投資的主體。而對于其他用途類主體,可以直接發行科創債,此類資金多直接投資于科創項目或支持科創公司流動性。例如,逐步開始參與股權基金投資的地方國資PE/VC/傳統企業不符合科創投資類標準,可以通過科創升級類身份直接發行參與。
股債結合科創債產品的選擇需要考慮轉股需求和科創屬性。如果是股權投資機構等非銀行投資主體,可以發行附轉股債券,包括交易所和銀行間市場的混合型科創債,靈活設置債券期限和轉股條款。如果是科創企業本身,若為初創期企業,可采取“以債為主,附轉股權”的方式,如混合型科創債;若為成長期企業,可設計“債股平衡,動態調整”的方案。具體可以參考以下步驟:
1、股債結合產品選擇
發行人在選擇股債結合產品時,需要考慮自身融資需求,包括上市計劃、股東數量、減持需求、引入戰略投資者計劃等,以及自身科創屬性。在產品維度,需要考慮債券期限、利率特征、發行規模限制、轉股機制(包括轉股時間、修正條款、轉股確定性等)、投資者范圍、評級要求等。


2、科創品種市場選擇
從目前的政策看,交易所科創屬性要求>銀行間>股轉系統,股轉系統更側重于上市要求。銀行間市場在風險分擔機制上有所創新。

作者|史曉姍
部門|中證鵬元 研究發展部
注:文章為作者獨立觀點,不代表資產界立場。
題圖來自 Pexels,基于 CC0 協議
本文由“中證鵬元評級”投稿資產界,并經資產界編輯發布。版權歸原作者所有,未經授權,請勿轉載,謝謝!

中證鵬元評級 











