最及時的信用債違約訊息,最犀利的債務危機剖析
作者:公用評級四部
來源:聯合資信(ID:lianheratings)
近年來,港口規劃建設著重強化港口與其他交通方式的互聯互通能力以及作為交通樞紐的經濟輻射功能,并逐步完善市場化、規范化的港口收費體系。目前,“一省一港”的行業格局基本形成,但港口集團內部資源整合仍有望持續深化。
中國沿海港口處于結構性產能過剩階段,沿海港口整體投資規模呈下降趨勢。2021年前三季度,中國港口貨物吞吐量增速基本已回歸至2019年水平,集裝箱吞吐量增速受益于出口形勢較好顯著高于2019年水平,港口企業收入規模及利潤水平明顯上升。
隨著疫情期間寬松政策的逐步退出,全球主要經濟體制造業PMI指數已出現明顯回落,預計未來全球經濟增速將有所放緩,但2022年經濟增速預計仍將高于疫情前的水平。中國進出口規模短期內仍將維持在較高水平,對我國港口集裝箱吞吐量提供一定支撐;中央經濟工作會議對房地產市場和基礎設施建設提出了新的要求,預計2022年基礎設施建設投資將有所加速,房地產投資將保持平穩,港口礦建材料、鋼鐵及鐵礦石的吞吐量將獲得一定支撐;中國煤炭需求較為旺盛,但受進口煤炭減少以及浩吉鐵路分流影響,預計短期內港口煤炭吞吐量將保持相對平穩;疫情抑制了客運周轉導致燃油消耗不足,預計短期內港口原油吞吐量仍將面臨較大壓力。
考慮到港口企業整體債務負擔適中,經營獲現及償債能力維持較強水平,且隨著港口資源整合的持續深化,整合的經濟效益或將逐步顯現,港口企業仍將保持較好的跨周期能力。但同時我國港口存在的結構性產能過剩矛盾依舊存在,部分港口企業盈利能力較弱、債務負擔較重、短期償付壓力較大,受腹地經濟波動、貨種結構調整、港口資源整合及競爭地位變化等因素影響,其經營壓力或將被放大,港口企業信用品質仍將繼續分化。
綜上所述,聯合資信認為港口行業整體信用風險較低,展望為穩定。
近年來,與港口行業相關的政策主要集中在規劃建設、收費管理等方面,著重強化港口與其他交通方式的互聯互通能力以及作為交通樞紐的經濟輻射功能,引導港口向智慧、綠色、安全、高效方面發展,并逐步完善市場化、規范化的港口收費體系,以提升港口綜合服務和競爭能力。
規劃建設方面,2019年9月,國務院印發《交通強國建設綱要》,計劃分階段將中國建成交通強國,其中港口作為重要的交通樞紐應優化運輸結構,加快推進港口集疏運鐵路專用線重點項目建設;推動鐵水、公鐵、公水、空陸等聯運發展,推廣跨方式快速換裝轉運標準化設施設備,形成統一的多式聯運標準和規則。2019年11月,交通運輸部聯合多部委印發的《關于建設世界一流港口的指導意見》提出,要加快世界一流港口建設,著力提升綜合服務能力、加快綠色港口建設、加快智慧港口建設、加快推進開放融合發展、加快平安港口建設及推進治理體系現代化,著力推進陸海聯動、江河海互動、港產城融合。2020年5月,交通運輸部印發了《內河航運發展綱要》,提出到2035年主要內河港口重點港區基本實現鐵路進港,內河貨物周轉量占全社會比重達到9%;同時強化港口樞紐輻射功能,促進以港口為樞紐的全程物流供應服務鏈發展,深入推進港口資源整合,有序有效推進區域港口一體化發展,促進港產城協同發展。2021年2月,中共中央、國務院印發了《國家綜合立體交通網規劃綱要》,提出建設全國主要港口合計63個,其中沿海主要港口27個、內河主要港口36個;要發揮上海港、大連港、天津港、青島港、連云港港、寧波舟山港、廈門港、深圳港、廣州港、北部灣港、洋浦港等國際樞紐海港作用,加快建設輻射全球的航運樞紐。
收費管理方面,自2015年以來,交通運輸部與國家發改委不斷修訂《港口收費計費辦法》,逐步對港口作業包干費、堆存保管費、庫場使用費等費用執行市場調節價,賦予港口經營企業更多的自主權,使港口收費水平主要取決于市場競爭。同時,通過精簡收費項目和降低政府定價收費標準,減輕進出口和航運企業負擔,進一步降低物流成本和優化口岸營商環境,市場化、規范化的港口收費體系逐步完善。

港口行業整體準入壁壘較高,區域港口競爭格局較為穩定;目前“一省一港”的行業格局基本形成,但港口集團內部資源整合仍有望持續深化;港口整合對港口企業的整體盈利水平具有正面影響,但同時也應關注整合過程中各港口競爭關系和競爭地位可能發生的變化。
港口建設需要自然條件良好的岸線資源,對周邊配套資源也有著較高的要求,具有一定的資源稀缺性;港口與腹地經濟的發展相輔相成,其輻射區域相對穩定,從而呈現出較為明顯的區域壟斷性特征;政府對港口投資建設采取統一規劃管理,實施嚴格的項目審批制度;航道、碼頭等港口設施所需投資規模大,屬于資本密集型行業。總體看,港口行業的整體準入壁壘較高。經多年投資發展,中國沿海已建立五大港口群,分別為環渤海、長江三角洲、東南沿海、珠江三角洲和西南沿海港口群,港口競爭格局基本穩定。
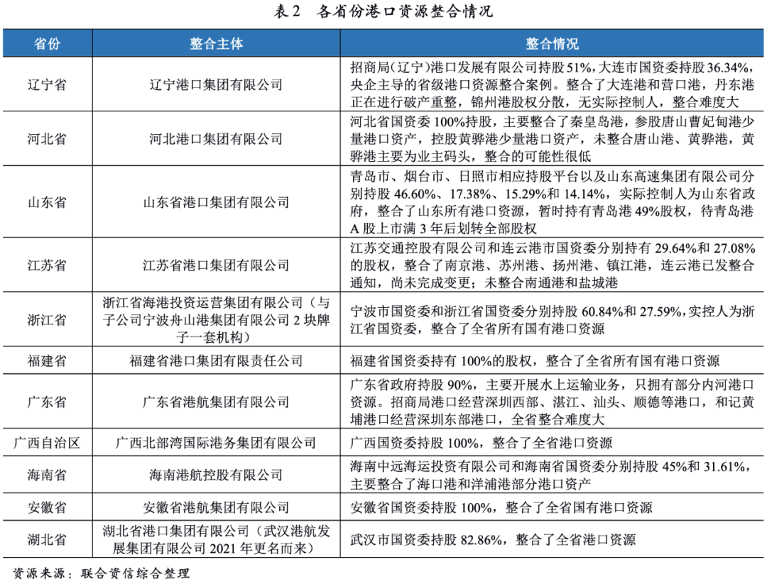
從2012年開始,中國港口貨物吞吐量增速明顯放緩,行業從快速成長期步入成熟期;部分港口企業經營開始惡化,債務壓力凸顯,區域港口之間競爭的矛盾愈加突出。為解決傳統“一港一企”模式帶來的地方保護主義、港口重復建設和經營效率低下等問題,2015年浙江省國資委組建了浙江省海港投資運營集團,并相繼完成了省內沿海五港和內河港口的全面整合,并取得顯著成效;2017年8月,交通運輸部發文要求全國學習浙江港口整合經驗,從此開啟了省級港口整合的大幕。目前,港口資源豐富的各省份均已成立了相應的省級港口集團,其中廣東省由于港口運營主體背景復雜,未來整合難度大;河北省和江蘇省均整合了部分港口資源,未來還有進一步整合的空間;其他各省份基本已完成全省港口資源的初步整合,“一省一港”的行業格局基本形成。但港口集團內部如何優化資源分配、提高協同效應仍需持續探索,港口整合符合行業發展和區域一體化發展的政策方向,在供給側改革和國企改革的大背景下,整合有望持續深化。

港口整合有助于岸線資源合理分配、港區之間合理分工、避免重復建設和消除惡性競爭,而區域一體化背景下的港口整合還將通過加強江海聯運和鐵水聯運等方式強化交通物流體系整體的網絡效應,對港口企業的整體盈利水平具有正面影響;但同時也應當關注整合過程中各港口競爭關系和競爭地位可能發生的變化。
近年來,中國港口泊位向大型化、專業化發展趨勢明顯。
港口泊位方面,近年來,隨著清退非法小型泊位以及港口整合的持續深入,中國港口擁有的泊位總量持續下降;與此同時,萬噸級以上泊位以及其中的專業化泊位數量呈現持續增長態勢。
根據《交通運輸行業發展統計公報》,截至2020年底,中國港口擁有生產用碼頭泊位22142個,比上年末減少751個;其中萬噸級及以上泊位2592個,比上年末增加72個。年末全國萬噸級及以上泊位中,專業化泊位1371個,比上年末增加39個;通用散貨泊位592個,增加33個;通用件雜貨泊位415個,增加12個。
中國沿海港口處于結構性產能過剩階段,沿海港口整體投資規模呈下降趨勢;受益于內河航運的發展,內河港口投資規模呈上升趨勢。為應對疫情對宏觀經濟的沖擊,2020年以來,水路固定資產投資增速大幅回升。
港口投資方面,中國沿海港口已處于結構性產能過剩階段,沿海交通固定資產投資規模自2012年以來持續下降,2019年下降至523.81億元。內河航運具有運能大、占地少、能耗低、污染小的優勢,近年來,中國積極推進內河航運發展,內河交通固定資產投資規模呈現波動增長態勢,至2020年已連續三年超過沿海交通固定資產投資額。
2020年以來,為應對新冠疫情對宏觀經濟的影響,交通基礎設施投資力度有所加大,2020年完成水路固定資產投資1330億元,比上年增長17.0%;其中,內河完成704億元,增長14.8%;沿海完成626億元,增長19.5%。2021年1-9月,內河交通固定資產投資完成505.09億元,同比增長9.7%;沿海交通固定資產投資完成543.98億元,同比增長24.4%。從投資區域來看,2021年1-9月,沿海投資規模較大的省份為浙江、廣東、廣西、江蘇和山東,內河投資規模較大的省份為江蘇、安徽、江西、浙江。

受新冠肺炎疫情沖擊影響,2020年中國港口吞吐量增速明顯下降;2021年前三季度貨物吞吐量增速基本已回歸至2019年水平,集裝箱吞吐量增速受益于出口形勢較好顯著高于2019年水平;不同港口吞吐量增速受腹地經濟及貨種結構影響存在分化,個別港口吞吐量降幅較大。
貨物吞吐量方面,受新冠肺炎疫情的影響,2020年全國港口貨物吞吐量增速呈現前低后高的走勢,全年完成貨物吞吐量145.50億噸,同比增長4.30%,增幅較上年下降4.50個百分點。其中,沿海港口完成94.80億噸,同比增長3.2%;內河港口完成50.70億噸,增長6.4%,內河吞吐量增速明顯高于沿海。受2020年基數變化影響,2021年以來,全國港口貨物吞吐量增速呈現前高后低的走勢,1-9月累計完成貨物吞吐量115.48億噸,同比增長8.90%,增速基本已回歸至2019年的水平。

集裝箱吞吐量方面,2020年以來增速走勢與貨物吞吐量基本相同,2020年,全國港口完成集裝箱吞吐量2.64億標準箱,同比增長1.2%,受新冠疫情影響增幅較上年下降3.2個百分點。2021年1-9月,國外需求恢復性增長疊加供應鏈受阻,我國外貿出口形勢較好,全國港口集裝箱吞吐量2.11億TEU,同比增長9.5%,增速高于2020年8.3個百分點,高于2019年5.1個百分點。
分港口看,受腹地經濟及貨種結構不同影響,2021年1-9月,主要港口吞吐量增速出現明顯分化;廣西北部灣、連云港、上海港、深圳港、福州港貨物吞吐量增速高于全國平均水平,其中廣西北部灣港貨物吞吐量增幅達到19.7%;大連港、廣州港、黃驊港增速較低,其中大連港為負增長。集裝箱方面,廣西北部灣港、天津港、煙臺港、深圳港、寧波舟山港、青島港集裝箱吞吐量增速超過10%,福州港、營口港和大連港集裝箱吞吐量出現負增長,其中大連港降幅達37.2%,據公開資料披露的主要原因包括:①疫情對腹地經濟造成負面沖擊;②主動放棄虧損業務;③航運業供給緊張,東北貨值低,船企運力傾向于投入南方貨值高的港口。

寧波舟山港和廣州港先后上調集裝箱裝卸費率,受益于集裝箱運輸需求和海運費的上漲,港口集裝箱裝卸費率存在一定上調空間,將有利于提高相關港口的盈利水平。
2021年12月1日,寧波舟山港股份有限公司在其官網發布了《寧波舟山港外貿進出口集裝箱港口收費目錄清單(202111版)》,其中集裝箱裝卸費實現了10%左右的漲幅。12月8日,廣州港股份有限公司公布了最新的集裝箱收費標準,其中外貿集裝箱裝卸費上調了19%左右。對于費率上調的主要原因,首先,中國港口裝卸效率處于國際領先水平但收費水平遠低于國際標準;其次,港口投資和運營維護成本持續上升,且疫情造成防疫成本大幅增加;最后,疫情以來集裝箱運輸需求明顯上升,海運費大幅上漲,價格逐步向貨代、租船、租箱、造箱、港口等產業鏈傳導。
疫情對全球經濟的影響已逐漸弱化,且受制于全球通脹壓力不斷積累,各國開始逐步退出寬松政策,全球主要經濟體制造業PMI指數已出現明顯回落,預計未來全球經濟增速將有所放緩,但2022年經濟增速預計仍將高于疫情前的水平。
港口是重要的交通基礎設施,港口行業的發展為上下游行業的高效運作以及整個國民經濟持續發展提供基礎。目前,全球貿易的三分之二以上、中國進出口貿易的90%以上都是通過以港口為樞紐的航運完成的。因此宏觀經濟運行情況以及對外貿易發展狀況與港口行業密切相關,直接影響到港口的貨物和集裝箱吞吐量。
從全球經濟發展角度看,2020年爆發的新冠肺炎疫情對全球經濟造成劇烈沖擊,中國、美國、日本和歐元區制造業PMI指數分別于2020年2~5月創下了35.70%、41.50%、33.40%和38.40%的低點。隨著疫情防控的常態化,企業得以逐步復工復產,美國和歐洲經濟體普遍采取較大力度的財政、貨幣刺激方案,美國和歐元區制造業PMI從低點持續上升,并分別于2021年3月和6月創下64.70%和63.40%的高點,之后開始逐步回落。日本疫情控制相對較好,經濟刺激手段也相對克制,制造業PMI指數走勢與美歐基本趨同但波動幅度明顯較小,10月份以來受西方節前備貨需求影響明顯回升。中國疫情于2020年3月基本得到控制,之后制造業PMI指數一直在50.60%~52.10%之間小幅波動,直到2021年3月之后開始回落,9月份開始跌破50%的榮枯臨界點,11月受西方節前備貨需求影響略有回升,國內經濟下行壓力加大。疫情對全球經濟的影響已明顯弱化,且受制于全球通脹壓力不斷積累,各國開始逐步退出寬松政策,預計未來全球經濟增速將有所放緩。國際貨幣基金組織最新預測2021年全球經濟將增長5.8%,2022年將增長4.9%,2022年增速較2021年有所下降,但仍高于疫情前的平均水平(2012—2019年平均增速為3.42%)。

中國進出口規模短期內仍將維持在較高水平,對我國港口集裝箱吞吐量提供一定支撐。
2020年2月和4月,受國內和國際兩波疫情影響,中國PMI新出口訂單分別創下了28.70%和33.50%兩個低點,之后持續回升至51%左右開始波動,直到2021年3月之后開始逐步回落,9月份已跌至46.20%,出口景氣度有所回落。從實際進出口數據來看,中國海關總署公布的數據顯示,2020年1―2月,由于春節假期和疫情因素影響,進出口金額大幅縮減;之后便持續回升,2021年11月達到5793.40億美元,創出近年來的新高;同比增速自2021年3月之后逐步下滑,但目前仍處于較高水平。在PMI回落的背景下進出口金額依然強勁,主要原因包括:①通脹上升帶動進出口商品價格上升;②全球物流緊張有所好轉,我國出口商品清關速度加快。全球經濟增速回落疊加供應鏈逐步恢復,預計2022年我國進出口金額增速將有所回落,但2022年整體規模仍將保持在較高水平,對我國港口集裝箱吞吐量提供一定支撐。
中央經濟工作會議對房地產市場和基礎設施建設提出了新的要求,預計2022年基礎設施建設投資將有所加速,房地產投資將保持平穩,港口礦建材料和鋼鐵的吞吐量將獲得一定支撐。
港口散雜貨的主要吞吐貨種包括煤炭、金屬礦石、石油、礦建材料、鋼鐵等。2021年1―10月,全國房地產開發投資累計完成12.49萬億元,同比增長7.20%,增速低于2019年水平;同期,全國基礎設施建設累計投資額同比增長0.72%,處于低水平。受制于房地產和基礎設施投資的持續放緩,以及“能耗雙控”政策的制約,2021年1―10月,全國水泥產量19.73億噸,同比增長2.10%,低于2019年6.10%的增速;同期,全國鋼材產量11.22億噸,同比增長2.80%,低于2019年9.80%的增速。12月召開的中央經濟工作會議提出要保證財政支出強度,加快支出進度,適度超前開展基礎設施投資;推進保障性住房建設,支持商品房市場更好滿足購房者的合理住房需求,因城施策促進房地產業良性循環和健康發展,但同時強調了要堅持房子是用來住的、不是用來炒的定位。預計2021年基礎設施建設投資將有所加速,房地產投資將保持平穩,港口礦建材料和鋼鐵的吞吐量將獲得一定支撐。

受制于鋼鐵產量的低增長,2021年1—10月中國鐵礦石進口量同比負增長,鋼廠開工率不足以及港口鐵礦石庫存偏高導致短期內鐵礦石進口及港口吞吐量面臨一定壓力,若未來鋼材需求及產量增速回升,港口鐵礦石吞吐壓力將有所緩解。
受制于鋼鐵產量的低增長,中國鐵礦石進口量增速自2020年7月之后開始下滑;2021年1—10月,中國鐵礦石進口9.33億噸,同比下降4.00%。全國鋼廠高爐開工率自2020年8月的71.27%逐步回落至2021年11月的48.20%,開工率不足導致鋼廠鐵礦石采購意愿較低,國內鋼廠進口鐵礦石平均庫存可用天數維持低位,港口鐵礦石庫存明顯高于2020年水平,存在一定壓庫情況。鋼廠開工率不足以及港口鐵礦石庫存偏高導致短期內鐵礦石進口及港口吞吐量面臨一定壓力,若未來鋼材需求及產量增速回升,港口鐵礦石吞吐壓力將有所緩解。

受益于火力發電量的較高增長,中國煤炭需求較為旺盛,但受進口煤炭減少以及浩吉鐵路分流影響,預計短期內港口煤炭吞吐量將保持相對平穩。
煤炭行業的下游需求主要集中在電力(約占54%)、鋼鐵(約占18%)和建材行業(約占10%)。2021年我國制造業及出口景氣度較高,對電力的消耗處于高位,2021年1—9月,全國火力發電量4.33萬億千瓦時,同比增長12.94%,帶動電力行業動力煤消耗量維持在相對較高水平。2021年1—10月,全國原煤產量32.97億噸,同比增長4.00%;同期,全國煤炭進口量1.61億噸,同比下降9.82%,主要受中澳關系緊張減少進口所致。受煤炭需求旺盛影響,CCTD主流港口煤炭庫存及重點電廠煤炭庫存目前均處于低位,存在較大補庫需求。此外,2019年9月28日,連接內蒙古浩勒報吉與江西吉安的浩吉鐵路全線通車運營,浩吉鐵路年規劃煤炭運力為2億噸,是中國“北煤南運”戰略運輸通道,其開通對煤炭海運及港口煤炭吞吐量造成較大分流。

疫情抑制了客運周轉導致燃油消耗需求不足,預計未來短期內港口原油吞吐量仍將面臨較大壓力。
2021年1—10月,全國原油加工量5.85億噸,同比增長5.20%,增速低于2019年水平,主要系疫情抑制了客運周轉導致燃油消耗需求不足。中國對原油需求的缺口較大導致對進口嚴重依賴,2021年1—10月,全國原油進口量4.25億噸,同比下降7.2%,受需求不足以及國際原油價格較高影響已處于負增長狀態。鑒于新冠疫情的持續反復及疫情防控的常態化,預計未來短期內港口原油吞吐量仍將面臨較大壓力。

截至2021年9月底,有存續債券的港口經營性公司共40家,剔除未公開2021年三季度財務報表的8家樣本企業,以下分析以20家港口集團企業和12家港口集團企業下屬子(股份)公司為主,同時在統計分析時剔除異常樣本數據。
1、盈利能力分析
2020年港口企業總體收入規模保持增長,但受新冠肺炎疫情影響增速有所下滑,整體盈利能力有所減弱,企業盈利能力受腹地經濟和貨種結構影響存在差異;2021年前三季度港口企業收入規模及利潤水平明顯上升。
2020年,樣本港口企業總體收入規模同比增長4.18%,增速較2019年下降2.78個百分點。其中,19家樣本企業營業收入呈增長趨勢,珠海港控股集團有限公司、廈門港務控股集團有限公司、廣西北部灣國際港務集團有限公司、廈門國際港務股份有限公司和山東港口煙臺港集團有限公司增速超過20%,主要系商品貿易及供應鏈業務收入增長所致;13家樣本企業收入較2019年有所下降,9家降幅超過10%,主要原因有:①貨種結構單一(集中于油品、鋼鐵、煤炭等),受新冠肺炎疫情沖擊,相應貨種的裝卸及貿易業務收入下降;②執行新收入準則,代理業務收入按照凈額法確認。2020年,樣本港口企業利潤總額同比下降13.23%,其中15家樣本企業利潤總額有所下降,主要影響因素包括疫情導致核心業務盈利能力下降、投資收益及資產處置收益減少等。2021年前三季度,受益于貨物吞吐量尤其是集裝箱吞吐量的明顯回升,樣本港口企業總體收入規模同比增長32.40%,較2019年同期增長30.22%;利潤總額同比增長50.24%,較2019年同期增長22.99%。
從盈利能力指標看,2020年,樣本港口企業毛利率基本保持穩定,凈資產收益率和總資本收益率均值同比分別下降0.59和0.46個百分點,資產相對優質的港口企業下屬(股份)公司毛利率整體高于港口集團企業。2021年前三季度,受益于集裝箱吞吐量占比的提升,樣本港口企業毛利率有所上升。
值得關注的是,港口企業盈利能力分化較為明顯,處于后1/4分位的港口集團企業盈利能力指標明顯較弱,其中5家企業2020年及2021年前三季度歸屬母公司凈利潤持續為負。

2、現金流分析
2020年,港口企業整體投資支出規模大幅增長,實際籌資力度較2019年明顯增強,不同企業的融資需求及籌資力度差異較大;2021年前三季度,港口企業經營獲現能力同比進一步增強,整體籌資力度較2020年均明顯減弱。
2020年,樣本港口集團企業經營活動現金流量凈額同比增長37.94%;投資活動現金凈流出有所擴大,同比增長34.16%,僅4家樣本港口集團企業呈凈流入,13家樣本凈流出規模較上年擴大,其中寧波港、深圳港、上海港等地港口集團企業投資活動現金凈流出規模同比明顯增加,主要系收購同業競爭資產、海外碼頭、對參股企業投資支出等;籌資活動前現金流凈額為77.61億元,不同企業融資需求差異較大,珠海港控股集團有限公司(-21.69億元)、湖北省港口集團有限公司(-17.11億元)融資需求較大,上海國際港務(集團)股份有限公司(52.13億元)、營口港務集團有限公司(31.04億元)融資需求小;整體籌資活動現金凈流入50.45億元,受市場流動性寬松影響籌資力度較2019年明顯增強,寧波舟山港集團(45.38億元)及招商局港口集團(53.94億元)籌資力度較大,但仍有12家樣本企業籌資活動現金呈凈流出狀態。同期,港口企業下屬(股份)子公司經營活動現金流凈額同比大幅增長56.14%;投資活動現金凈流出規模同比大幅增長86.47%,籌資活動前現金流凈額為14.66億元,實際籌資力度較2019年也明顯增強。
2021年前三季度,港口集團企業經營活動現金流量凈額同比增長17.67%;投資活動現金凈流出同比下降34.31%;籌資活動前現金流凈額為161.99億元,籌資活動現金凈流入61.52億元,融資需求及籌資力度較2020年均有所減弱。2021年前三季度,港口企業下屬(股份)子公司經營活動現金凈流入同比增長52.31%;投資活動現金凈流出與去年同期基本持平;籌資活動前現金流凈額為71.99億元,籌資活動現金凈流入5.89億元,融資需求及籌資力度較2020年均明顯減弱。

3、資本結構
港口企業債務增長主要來源于長期債務,債務期限結構有所改善,整體債務負擔適中,但部分港口企業的債務水平仍然偏高。
2021年9月底,樣本港口集團企業有息債務較2020年底增長8.87%,主要來源于長期債務的增長;短期債務占比持續下降,2021年9月底為39.94%。2021年9月底,樣本港口企業下屬(股份)子公司有息債務較2020年底增長13.03%,短期債務占比較2020年底下降3.19個百分點至42.72%。整體看,港口企業債務期限結構有所改善。
從債務指標看,2021年9月底,樣本港口集團企業資產負債率較2020年底變化不大,全部債務資本化比率有所下降,長期債務資本化比率有所提升;港口企業下屬(股份)子公司樣本整體負債水平低于港口集團企業,資本結構變化特征與港口集團企業趨同。
值得關注的是,港口集團企業負債水平分化較為明顯,處于后1/4分位的港口集團企業負債水平明顯偏高,其中6家企業2021年9月底的全部債務資本化比率超過60%。

4、償債能力
港口企業償債能力指標整體有所改善,整體處于較強水平,但仍需關注部分港口企業的短期償付壓力。
從短期償債指標看,2021年9月底,港口集團樣本企業流動比率均值為109.24%,較上年底上升7.90個百分點,同時港口集團下屬(股份)子公司樣本流動比率均值為151.12%,較上年底上升38.77個百分點。2020年,港口樣本企業經營現金流動負債比同比變動不大。2021年9月底,港口集團及下屬(股份)子公司樣本企業現金短期債務比均值較上年底均有所提升,分別為1.11倍和2.23倍;其中6家樣本企業現金短期債務比不足0.40倍,存在短期支付壓力。
從長期償債指標看,2020年港口集團樣本企業EBITDA合計805.00億元,同比下降8.36%;港口集團下屬(股份)子公司EBITDA合計271.08億元,同比增長4.49%。2020年,港口集團和下屬(股份)子公司樣本企業全部債務/EBITDA均值分別為9.81倍和4.39倍,較上年均略有提升。總體看,港口企業整體償債能力較強。

1、港口企業債券發行情況
受市場流動性寬松影響,2020年港口企業的債券發行期數和規模均大幅增長,2021年前三季度同比有所回落,以公募發行方式為主,(超)短期融資券和中期票據發行規模占比較高,發債企業主體級別以高級別為主。
2020年,港口企業共計發行債券172支,發行期數同比增長75.51%;發行規模合計1245.20億元,同比增長57.80%。2021年前三季度,港口企業合計發行債券135支、發行規模1245.20億元,分別較上年同期下降3.57%和3.53%。整體看,2020年以來,港口企業債券發行期數和規模保持在較高水平。

從發行方式看,2020年港口企業以公募發行為主,公募發行數量和發行規模分別占當年發行總量的92.44%和92.97%。2021年前三季度,港口企業公募發行數量及發行規模占比較2020年均有所上升,分別為92.59%和95.33%。
從發行品種看,2019-2020年和2021年前三季度,港口企業發行的(超)短期融資券規模最大,占比分別為50.69%、66.13%和62.42%,主要用于補充流動資金需求;中期票據規模次之,占比分別為31.75%、15.98%和19.19%;其他品種發行規模較小。
從發行期限看,2020年港口企業新發債券期限以1年期及以下、3年期和5年期為主,發行規模占比分別66.38%、25.09%和7.73%。2021年前三季度,港口企業1年及以下債券發行規模占比最高,為63.74%,較上年下降2.91個百分點;3年期發行規模占比為23.25%,較上年變化不大;5年期債券發行規模占比為10.98%,較上年上升3.25個百分點。

從發債主體級別來看,2020年,AAA、AA+、AA級別港口企業債券發行期數分別為96支、70支和5支,占比分別為55.81%、40.70%和2.91%;發行規模分別為905.50億元、311.50億元和23.20億元,占比分別為72.20%、24.84%和1.85%。2021年前三季度,AAA級別企業發債期數最多,共計發行75支債券(占55.56%),發行規模合計702.00億元(占71.27%),各級別企業發債支數和規模占比較2020年全年水平變化不大。

2、港口企業債券發行利率利差分析
2020年二季度以來,市場流動性邊際趨緊,港口企業短期發行利率整體呈波動上升趨勢,長期發行利率較為平穩。
從不同信用級別發債主體發行利率看,2021年前三季度,AAA級和AA+級短期發行利率均值分別為2.93%和3.61%,較2020年分別上升73個和92個BP;AAA級和AA+級中長期發行利率均值分別為3.87%和4.32%,較2020年分別上升20個和下降19個BP。


2021年以來,港口企業短期發行利差整體呈波動上升趨勢,長期發行利差相對穩定,AA+級短期級差走闊,AA+級中長期極差有所收縮。
從不同信用級別發債主體發行利差看,2021年前三季度,AAA級和AA+級短期發行利差均值分別為75.86BP和146.06BP,較2020年分別上升35.00BP和66.53BP;AAA級和AA+級中長期發行利差均值分別為111.25BP和156.11BP,較2020年分別下降12.87個和37.62個BP。從級差來看,2021年前三季度,AA+級短期級差為70.20個BP,較2020年上升31.53個BP;AA+級中長期級差為44.86個BP,較2020年下降24.75個BP。


整體而言,港口作為國民經濟的晴雨表,其經營發展與宏觀經濟密切相關。疫情對全球經濟的影響已逐漸弱化,且受制于全球通脹壓力不斷積累,各國開始逐步退出寬松政策,全球主要經濟體制造業PMI指數已出現明顯回落,預計未來全球經濟增速將有所放緩,但2022年經濟增速預計仍將高于疫情前的水平。中國進出口規模短期內仍將維持在較高水平,對我國港口集裝箱吞吐量提供一定支撐。中央經濟工作會議對房地產市場和基礎設施建設提出了新的要求,預計2022年基礎設施建設投資將有所加速,房地產投資將保持平穩,港口礦建材料、鋼鐵及鐵礦石的吞吐量將獲得一定支撐。受益于火力發電量的較高增長,中國煤炭需求較為旺盛,但受進口煤炭減少以及浩吉鐵路分流影響,預計短期內港口煤炭吞吐量將保持相對平穩。疫情抑制了客運周轉導致燃油消耗需求不足,預計未來短期內港口原油吞吐量仍將面臨較大壓力。
現階段港口企業整體債務負擔適中,整體經營獲現及償債能力較強。目前,“一省一港”的行業格局基本形成,但港口集團內部資源整合仍有望持續深化,整合的經濟效益或將逐步顯現。總體看,港口企業仍將保持較好的跨周期能力,行業整體信用風險較低,行業展望穩定。同時,聯合資信也關注到我國港口存在的結構性產能過剩矛盾依舊存在,部分港口企業盈利能力較弱、債務負擔較重、短期償付壓力較大,受腹地經濟波動、貨種結構調整、港口資源整合及競爭地位變化等因素影響,其經營壓力或將被放大,港口企業信用品質仍將繼續分化。
注:文章為作者獨立觀點,不代表資產界立場。
題圖來自 Pexels,基于 CC0 協議
本文由“聯合資信”投稿資產界,并經資產界編輯發布。版權歸原作者所有,未經授權,請勿轉載,謝謝!

聯合資信 











