最及時的信用債違約訊息,最犀利的債務危機剖析
作者:任莊主
來源:國行投研室(ID:jinrongjianghu123123)
正文
繼上一份材料之后(深入分析詳見地方政府融資平臺手冊(2021年版)),本文結合四川、湖南、重慶、陜西、云南、山東、江蘇等地區的政策文件,對這一輪的地方政府融資平臺清理整頓政策要點進行討論。目前來看,平臺公司的清理整頓主要體現在剝離政府融資職能、推動自負盈虧的市場化運作轉型、限制平臺公司數量以及推動平臺公司之間整合重組等方面。
財政部對融資平臺公司的政策定調為“嚴禁新設融資平臺公司,分類推進融資平臺公司市場化轉型,剝離融資平臺公司政府融資職能,堅決制止地方政府將公益性事業單位變成融資平臺”。而作為地方基礎設施建設的最主要載體,多數地區則提出了對轉型和整合之后的平臺公司要給予大力支持,這表明和之前相比,隸屬于平臺公司的轉型方向實際上是使其變為真正能夠獨立運作、自負盈虧的地方性國有企業,并非是從根本上禁止平臺公司。
畢竟即便是地方國企,其在某種程度上也背負著一定政府信用,經營情況和市場認可度受其所在地區政府經濟財政實力的深度影響,地方國企違約對一個地區信用的沖擊已經有所體現,融資平臺同樣如此。

一、上一輪地方政府融資平臺面臨哪些清理整頓?
(一)早在2010年時期便已經有了一次清理整頓大動作
1、實際上早在2009年銀監會便開始向商業銀行提示地方融資平臺的貸款風險,隨后平臺的融資環境開始明顯收緊。2010年時期,地方政府融資平臺迎來一輪清理整頓期,其政策背景是2010年6月10日國務院發布的《關于加強地方政府融資平臺公司管理有關問題的通知》(國發(2010)19號)。
2、19號文發布之后,為進一步明確平臺清理整頓細節,財政部、發改委、央行以及銀監會等四部委連發四份文件,分別為《關于加強地方政府融資平臺公司管理有關問題的通知相關事項的通知》(財預(2010)412號)、《關于下發融資平臺公司債務清理核實情況表的通知》(財預(2010)429號)、《關于進一步做好地方政府融資平臺公司名錄及債務余額核實工作的通知》(財預(2010)525號)。
3、上述系列文件出臺后,各地區又針對性地出臺了一些細則,如湖南省政府發布的《關于加強地方政府融資平臺公司管理工作的實施意見》(湘政發(2010)25號)、山西省政府發布的《山西省清理規范政府融資平臺公司實施方案》等等。
(二)2010年主要清理規范融資平臺及其存量債務、禁止政府擔保承諾
1、當時的宏觀背景是解決2008年大規模經濟刺激所帶來的歷史遺留問題,以化解財政金融風險,具體清理整頓內容包括(1)將平臺公司分為公益性和非公益性兩類;(2)將平臺公司債務分為兩類;(3)剝離政府融資業務;(4)不再新設融資平臺公司;(5)鼓勵民間資本參與平臺公司融資、禁止政府違規擔保等。
2、當時對融資平臺公司債務進行了如下分類:
(1)因承擔公益性項目建設運營舉措、主要依靠財政性資金(70%或以上)償還的債務;
(2)因承擔公益性項目建設運營舉措、項目本身有穩定經營性收入并主要依靠自身收益償還的債務;
(3)因承擔非公益性項目建設運營舉借的債務。
這一時期清理核實的債務是截至2010年6月30日融資平臺公司通過直接借入、拖欠或因提供擔保、回購等信用支持形成的債務。此外對原計劃由融資平臺公司承擔融資的在建項目,對其后續資金亦明確如下處理要求:
(1)各金融機構要對融資平臺公司貸款,按“逐包打開、逐筆核對、重新評估、整改保全”的原則進行全面清理。
(2)對主要(70%以上)依靠財政性資金還款的公益性項目,不得繼續通過融資平臺公司融資。
(3)對其他有穩定現金流、能夠全額償還貸款本息且符合一般商業公司經營性質的項目,銀行重新審核合規后,繼續按原協議提供貸款,按照一般類公司貸款處理。
(4)對重大項目、即相關法律或國務院核準或審批的重大項目,可繼續執行原融資計劃。
3、當時對融資平臺進行清理規范的要求如下:
(1)對只承擔公益性項目融資任務且主要依靠財政性資金償還債務的融資平臺公司,今后不得再承擔融資任務,對其做出妥善處理。
(2)對承擔公益性項目融資任務的,同時還承擔公益性項目建設、運營任務的平臺公司,不再保留融資平臺職能。
(3)對承擔有穩定經營性收入的公益性項目融資任務并主要依靠自身收益償還債務的融資平臺公司,以及承擔非公益性項目融資任務的融資平臺公司,要改善融資平臺公司的股權結構。
(4)對其他兼有不同類型融資功能的融資平臺公司,包括為政府投資項目(含公益性項目)融資而組建,不承擔具體項目建設、項目經營管理職能,且與下屬子公司僅是股權關系的國有資產運營公司、國有資本經營管理中心等類型的融資平臺公司,也要按照規定原則進行清理規范。
4、各級政府應在出資范圍內對融資平臺公司承擔有限責任。同時各級政府及其所屬部門、機構和主要依靠財政撥款的經費補助事業單位均不得以財政性收入、行政事業等單位的國有資產,或其他任何直接、間接形式為融資平臺公司融資行為提供擔保。
二、本輪地方政府融資平臺的核心要點有哪些?
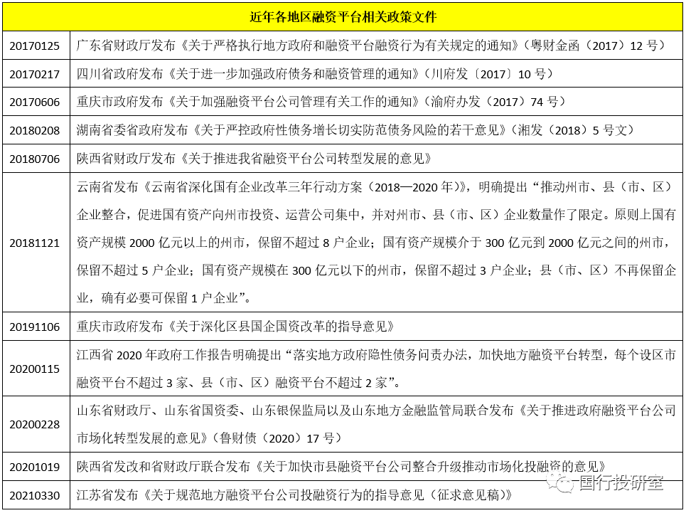
近年已有廣東、陜西、四川、湖南、重慶、山東、江蘇等地相繼發布了針對融資平臺公司清理整頓的相關文件,其背景是國務院發布的《關于加強地方政府性債務管理的意見》(國發(2014)43號)、《國務院辦公廳關于印發地方政府性債務風險應急處置預案的通知》(國辦函〔2016〕88號)以及財政部等六部委聯合發布的《關于進一步規范地方政府舉債融資行為的通知》(財預(2017)50號)。
以上文件的核心內容包括推進融資平臺市場化轉型、推動平臺之間整合、限制平臺公司數量、剝離融資平臺的政府融資職能、使政府與融資平臺之間有效分割、優化融資平臺債務結構(含品種期限與成本)等等。其中今年3月江蘇省發布的政策文件最具參考價值。
(一)廣東省(20170125):嚴格執行政策層面的禁止性和限制性規定
2017年1月25日,廣東省財政廳發布《關于嚴格執行地方政府和融資平臺融資行為有關規定的通知》(粵財金函(2017)12號),明確提出應重點關注并嚴格執行國家關于地方政府和融資平臺融資行為的禁止性和限制性規定,這份文件從某種程度上相當于一個總結性文件,有助于理解政策層面在地方政府債務和地方政府融資平臺方面的政策限制:
1、關于地方政府融資行為的規定
(1)地方各級政府及所屬機關事業單位、社會團體等不得以委托單位建設并承擔逐年回購(BT)責任等方式舉借政府性債務。
(2)地方政府新發生或有債務,要嚴格限定在依法擔保的外債轉貸范圍內,并根據擔保合同依法承擔相關責任。
(3)地方政府及其所屬部門不得為任何單位和個人的債務以任何方式提供擔保。
(4)自 2016 年 1 月 1 日起,各地不得再向銀行業金融機構舉借土地儲備貸款。
(5)除發行地方政府債券、外債轉貸外,地方政府及其所屬部門不得以任何方式舉借債務,不得為任何單位和個人的債務以任何方式擔保。
(6)地方政府及其所屬部門、事業單位、社會團體,不得以機關事業單位及社會團體的國有資產為其他單位或企業融資進行抵押或質押。
(7)學校、幼兒園、醫院等以公益為目的的事業單位、社會團體,不得以教育設施、醫療衛生設施和其他社會公益設施進行抵押融資。
(8)地方政府及其所屬部門不得以政府債務對應的資產重復融資。
2、關于融資平臺融資行為的規定
(1)地方政府不得將公益性資產、儲備土地注入融資平臺公司,不得承諾將儲備土地預期出讓收入作為融資平臺公司償債資金來源;不得授權融資平臺公司承擔土地儲備職能和進行土地儲備融資。
(2)需要納入政府債務的在建項目后續融資需求在確定每年新增地方政府債務限額時統籌考慮,依法通過發行地方政府債券舉借。
(3)取消融資平臺公司的政府融資職能,推動有經營收益和現金流的融資平臺公司市場化轉型改制。
(4)只承擔公益性項目建設或運營任務、主要依靠財政性資金償還債務的平臺公司,不得以財政性資金、國有資產抵(質)押或作為償債來源進行融資。
(5)政府及其所屬部門不得以文件、會議紀要、領導批示等任何形式要求或決定企業為政府舉債或變相為政府舉債。地方政府及其所屬部門、公益目的事業單位和人民團體不得違反法律法規等規定,以出具擔保函、承諾函、安慰函等任何形式為融資平臺公司融資提供擔保。
3、關于債券資金使用規定
(1)新增債券資金不得用于經常性支出,堅決杜絕用于樓堂館所等中央明令禁止的項目。
(2)置換債券資金只能用于償還政府債務本金以及符合規定的庫款歸墊,不得用于除此以外的其他任何用途。
(3)置換債券資金不得用于償還應由企事業單位等自身收益償還的債務;不得用于付息,不得用于經常性支出和上新項目、鋪新攤子。
(4)地方政府一般債務利息支出應當按照規定通過一般公共預算收入支付,不得通過一般債券資金支付。
(5)地方政府專項債務利息支出應當按照規定通過政府性基金預算收入及調入專項收入等支付,不得通過專項債券資金支付。
4、關于防范財政支出責任風險的規定
(1)地方政府及其部門不得為專項建設基金項目提供本金回購、保底收益承諾等任何形式擔保。
(2)PPP 項目要堅決杜絕各種非理性擔保或承諾、過高補貼或定價,避免通過固定回報承諾、明股實債等方式進行變相融資。
(3)PPP 項目不得借未供應的土地進行融資,PPP 項目的資金來源與未來收益及清償責任,不得與土地出讓收入掛鉤。
(4)PPP 項目防止政府以固定回報承諾、回購安排、明股實債等方式承擔過度支出責任,避免將當期政府購買服務支出代替PPP 項目中長期的支出責任。
(5)未納入 PPP 綜合信息平臺項目庫的項目,不得列入各地 PPP項目目錄,原則上不得通過財政預算安排支出責任。
(二)四川省(20170217):推動融資平臺公司市場化轉型
2017年2月17日,四川省政府發布《關于進一步加強政府債務和融資管理的通知》(川府發(2017)10號),要點如下:
1、地方政府及其所屬部門、公益性事業單位不得違法違規采取銀行貸款、企業債券、中票、BT回購、墊資施工、延期付款、信托融資、融資租賃等方式舉借政府債務。
2、地方政府及其部門不得為其他單位或個人融資承諾承擔償債責任,或通過企事業單位舉借以財政資金償還的債務,不得通過向債權人出具擔保函、承諾函、安慰函或制發內部文件、通知、會議紀要承諾最低收益、兜底還款、將還款資金納入財政預算安排等方式為企業、單位融資提供擔保承諾。
3、不得以機關事業單位及社會團體的國有資產為其他單位或企業融資進行抵押或質押,不得以教育設施、醫療衛生設施和其他社會公益設施進行抵押融資,不得以政府債務對應的資產重復融資。
4、地方政府及其部門不得為專項建設基金項目提供本金回購、保底收益承諾等任何形式擔保,有關金融機構也不得要求地方政府提供任何形式擔保。
5、嚴禁通過政府購買服務延期支付價款以及平臺公司通過保底承諾等方式參與PPP進行變相融資。政府不得以固定回報承諾、回購安排、明股實債等方式承擔支出責任,避免將當期政府購買服務支出代替PPP項目中長期的支出責任。
6、政府投資基金募資、投資、管理、清算、退出等通過市場化運作,各級政府及其部門不得向其他出資人承諾投資本金不受損失,不得承諾最低收益。
7、對平臺公司進行清理整頓:(1)主要承擔公益性項目融資功能、沒有實質性經營活動的平臺公司應依法清理注銷;(2)對于兼有政府融資和公益性項目建設運營職能的平臺公司應通過兼并重組等方式整合同類業務,推動其轉型為公益性事業領域國企;(3)對于具有相關專業資質、市場競爭力較強、規模較大、管理規范的平臺公司應剝離其政府融資功能,在轉型為一般企業。
8、對于達到啟動地方政府財政重整計劃條件的地區,要依法履行相關程序啟動地方政府財政重整計劃。
9、各級政府應定期向人大報告政府債務情況以及專項建設基金、PPP模式、購買服務、政府投資基金等融資模式中承諾用以后年度財政資金支付事項。
(1)紀檢監察、組織人事等相關部門按規定對違法違規舉債擔保的責任人員進行處理,并將違法違規舉債擔保問題作為對領導干部進行考核、任免、獎懲的重要參考。
(2)人行、銀監等金融監管部門對要求地方政府違法違規提供擔保或違法違規提供融資的金融機構依法依規實施處罰。
(3)財政廳將地方政府違法違規舉債擔保行為結果與新增債券、置換債券分配掛鉤,直接扣減舉債空間、相應減少市縣政府債券額度。
(三)湖南省(20180208):對市縣按債務水平建立分檔管控機制
2018年2月8日,湖南省委省政府發布《關于嚴控政府性債務增長切實防范債務風險的若干意見》(湘發(2018)5號文),文件在大的方向和國家一致,債務舉借堅持“誰舉借誰負責”的原則,做到“誰家的孩子誰抱”,政府債務不得通過企業舉借,企業債務不得推給政府償還。其它具體核心要點如下:
1、根據各地包括隱性債務在內的債務規模和可償債財政水平分市州、縣市區測算綜合債務率,對高風險市縣給予紅色警告、橙色預警和黃色提示。其中,
(1)列入紅色警告的市縣,不得新增政府債務,不得新批政府投資計劃,不得新上政府投資項目,實行公務出國(境)、公務接待等項目零支出,機關事業單位暫停新增人員,平臺公司必須逐年降低負債規模,明確退出紅色警告的時間表和路線圖。
(2)列入橙色預警的市縣,不得新增政府債務限額,調減政府投資計劃、壓縮公用經費,平臺公司不得新增負債規模。
(3)列入黃色提示的市縣,嚴格控制融資平臺公司負債規模。
2、政府性債務風險情況納入黨政績效考核,與財政轉移支付、領導干部提拔作用掛鉤,按新增債務的一定比例扣減GDP參考值和財政收入參考值。
3、對PPP和政府購買服務實行負面清單管理,地方政府不得以借貸資金出資設立各類投資基金,嚴禁地方政府及其所屬部門參與PPP項目、設立各類投資基金時開展明股實債業務。
4、根據有無實質性經營活動和市場競爭能力采取注銷一批、整合一批、轉型一批的方式進行處置。其中,市級平臺控制在3個以內、縣級平臺不得超過2個,鄉鎮一律不得設立融資平臺公司。對清理整頓后的平臺公司實行名錄管理,未納入名錄范圍的平臺不得承擔棚戶區改造、易地扶貧搬遷相關融資,各級政府不得對其項目投資和建設安排資本金。
(四)重慶市(20191106):推動區縣級投融資平臺轉型
重慶也有兩份政策文件,分別為2017年6月6日和2019年11月6日重慶市政府發布的《關于加強融資平臺公司管理有關工作的通知》(渝府辦發(2017)74號)和《關于深化區縣國企國資改革的指導意見》,核心要點如下:
1、推進區縣國企市場化專業化重組,推動各區縣所屬同質或關聯企業橫向聯合、縱向整合,進行專業化重組。其中區縣國企實際管理層級原則上控制在2級以內,最多不超過3級。并強化國企負債規模和資產負債率雙重管控。
2、對不具有競爭優勢的一般市場競爭性領域的企業,采取改制轉制、兼并重組、資產轉讓、股權轉讓等市場化方式改革重組。
3、對長期未實際經營的空殼公司,以及資不抵債、扭虧無望、生產經營難以為繼的嚴重虧損企業,依法關閉、退出。
4、全面清理投融資平臺公司債務類型、成本、期限結構,制定并落實全口徑債務化解方案,分類妥善處置(按合同協議約定或籌集資金償還)。
5、區縣政府及其所屬部門和單位不得為平臺公司融資提供任何形式的擔保和承諾,不得安排任何單位為平臺公司“借殼”融資,不得利用公益性資產和儲備土地融資,不得將預期土地出讓收入作為平臺公司償債資金來源。
6、平臺公司不得利用沒有收益的公益性資產、不具有合法合規產權的經營性資產進行抵押質押貸款或發行信托、債券和資產證券化產品等各類金融產品,不得重復利用各類資產擔保融資,不得與政府信用掛鉤。
7、對區縣政府及其所屬部門和單位注入的公益性資產,依照規定直接劃轉收回;對存量區縣政府債務形成的公益性資產,在發行政府債券置換存量政府債務后收回;對平臺公司其他公益性資產,通過注入有經營性收入資產置換等方式逐步收回。
8、推動區縣平臺公司重組整合,每個區縣確定的公益性項目建設單位最多不超過3家。清理空殼類平臺公司,對只承擔公益性項目融資任務且主要依靠財政性資金償還債務的融資平臺公司,按照法定程序予以撤銷。
9、實體類平臺公司剝離政府融資職能后,通過兼并重組、整合歸并同類業務等方式,轉型為基礎設施、公用事業、城市運營等領域市場化運作的國有企業,積極主動參與全市及各區縣城市提升行動計劃。
(五)陜西省(20201019):推動“以市帶縣”模式下的融資平臺公司轉型
陜西省有兩個政策文件,分別為2018年7月6日陜西省財政廳發布的《關于推進我省融資平臺公司轉型發展的意見》和2020年10月19日陜西省發改委和財政廳發布的《關于加快市縣融資平臺公司整合升級推動市場化投融資的意見》,這兩份文件的核心內容如下:
1、采取資源整合、資產注入、清理撤銷、整合歸并等方式將現有平臺公司轉型為市場化綜合性國有資本運營集團公司,剝離其已形成的政府性債務。
(1)市級平臺:每個市(區)打造一個總資產500億元級以上綜合性國有資本運營集團。
(2)縣級平臺:每個縣(區)打造一個總資產50億元級以上綜合性國有資本運營公司。
其中,陜南地區市級和縣級平臺的資產規模分別為200億元級和20億元級。
(3)2022年底市縣融資平臺直接融資規模較目前至少翻一番,全省縣級融資平臺中、評級達到AA級及以上的比例達到全國平均水平。
推動省內優質國企為市縣融資平臺公司提供擔保,一般公共預算收入超過12億元的縣區平臺公開市場信用級別原則上要達到AA、一般公共預算收入超過5億元的縣區平臺原則上要達到AA-。
(4)除西安市、西咸新區外,原則上市級平臺不超過4家、國家級開發區平臺不超過3家、省級開發區和縣級平臺不超過2家。
(5)2019年一般公共預算收入少于2億元的區縣原則上只保留1家平臺。
(6)積極推行“以市帶縣”模式,由市級平臺通過參股、業務整合等方式帶動縣級平臺公司;鼓勵將縣級平臺并入市級平臺,向縣級平臺多渠道增信,探索通過市級統貸、縣級用款模式擴大融資規模。
(7)市縣要將已建成的非公益性資產,按照“應劃盡劃”的原則逐步劃入平臺,市縣本級政府投資預算資金可注入平臺作為資本金。
2、摸清平臺公司資產、負債等具體情況,禁止平臺公司以政府信用融資、禁止地方新設具有政府融資功能的融資平臺公司以及禁止以學校、醫院等事業單位為中介變相為政府舉借債務,不得以公益性資產、儲備土地等注入融資平臺公司,已注入的限期1年內剝離。
3、對“空殼類”融資平臺公司予以清理撤銷,對“實體類”融資平臺公司要剝離其政府融資職能、通過兼并重組和整合歸并同類業務等方式轉型為公益類國有企業,對“商業類”融資平臺公司明確其不得再替下令或受政府委托融資。
4、剝離融資平臺原承擔的政府性債務,轉型后的公益類國有企業在開展市場化融資時,必須在相關融資協議中注明不承擔政府融資職能,保證其形成的企業債務與政府債務無關。
5、研究對市縣平臺新增發債進行補貼,省級探索建立市場化的債務風險化解周轉金,引導金融機構積極認購平臺公司發行的各類債券,省屬信托公司要提高省內業務占比,鼓勵保險資金支持重大工程建設。
(六)山東省(20200228):用3-5年時間完成融資平臺公司市場化轉型
2020年2月28日,山東省財政廳、國資委、銀保監局以及地方金融監管局等聯合發布《關于推進政府融資平臺公司市場化轉型發展的意見》(魯財債(2020)17號),提出用3-5年的時間完成融資平臺公司轉型。
1、不得以政府信用進行融資,嚴禁新設具有政府融資功能的各類平臺公司,嚴禁通過公益性事業單位變相為平臺公司建設項目融資,嚴禁平臺公司利用沒有收益的公益性資產抵質押貸款或發行信托、企業債券等各類金融產品,平臺公司因參與公益性項目建設而在境內外融資時,須在相關借款合同、信息披露文件中聲明其新增債務依法不屬于政府債務、政府不承擔任何償債責任。
2、嚴禁將公益性資產、儲備土地作為資產注入平臺公司,不得承諾將儲備土地預期出讓收入作為平臺公司償債資金來源。
3、針對平臺公司存量債務:對無現金流的純公益性項目,可由財政出資償還或通過發行債券予以置換;對具有一定現金流的公益性項目,合規轉化為企業經營性債務;現金流不足以覆蓋成本的部分,可通過配置優質資產、財政補貼等方式予以支持;對存量隱性債務中的必要在建項目,鼓勵平臺公司與金融機構通過市場化融資方式保障其后續融資。
4、對“空殼類”平臺公司,應依法清理注銷;對兼有政府融資和公益性項目建設運營職能的“復合類”平臺公司,通過兼并重組等方式整合同類業務,推動其轉型為市場化運作的公益類國企;對“市場類”平臺公司,支持其轉型為商業類國企。
5、加快平臺公司去行政化,平臺公司的經營方針、投資計劃等重大決議須經股東大會或董事會批準方可進行,政府作為出資人不能文件、會議紀要等行政命令代替平臺公司決策機制。
6、通過注入資本金、劃撥非公益性政府資產、推進優質國有資產整合、支持其資本運作、推動混合所有制改革等方式給予轉型后的平臺公司支持。
7、支持轉型后公益類國企通過銀行貸款、企業債、中票等方式融資,鼓勵已上市公益類國企通過增發、配股、公司債等形式實施再融資。
8、金融機構要密切關注公益類國企融資規模和信用支持方式。
(七)江蘇省(20210330):關于融資平臺公司的最新最具代表性政策
2021年3月30日江蘇省發布《關于規范地方融資平臺公司投融資行為的指導意見(征求意見稿)》,這是地方政府關于融資平臺的最新政策,也最具代表性。
1、整體規定
(1)各級政府和有關部門不得干預企業經營活動,不得在未履行投資合規程序前決策平臺公司投資,不得將招商引資項目變相為平臺公司投資項目,不得通過平臺公司舉債,不得為平臺公司融資提供任何形式的擔保或承諾。
(2)平臺公司不得脫離投資項目實際盲目舉債,不得違規為其他企業提供借款、擔保,不得違規改變資金用途,不得開展融資性貿易,在舉借融資時需主動聲明不承擔政府融資職能、所舉債務是企業債務。
(3)重點關注縣(市、區)、各類開發園區和鄉鎮融資平臺公司債務規模,確保政府隱形債務余額和風險不斷下降。
(4)融資平臺公司應制定年度融資計劃、資金使用計劃和風險情況報告,經公司黨委會或董事會審議后報各地國資監管部門。各地國資監管部門應按不同行業、不同類型、不同評級實行融資限額,建立資產負債約束指標。
2、大幅提高銀行借款類和標準化融資產品比重、逐步壓降非標產品規模
(1)提高銀行和信用債券等標準化融資產品比重,鼓勵通過公募REITs等權益類、資產證券化方式融資。
(2)逐步壓降信托、資管計劃、融資租賃、私募基金和在地方交易場所發行的各類非標產品規模。
(3)各金融管理部門引導金融機構配合置換高成本、短期限、難接續的存量非標類債務。
(4)各地國資監管部門要將融資平臺公司非標產品占比壓降納入年度經營業績考核范圍。
3、杜絕變相集資行為
即平臺公司不得以變相集資方式融資,各級政府要組織國資監管部門、財政部門、金融管理部門、監察部門對縣級以下平臺公司開展專項排查,重點約束公職人員及其近親屬套取銀行信用貸、消費貸等資金變相參與平臺公司集資行為。
4、禁止咨詢費、顧問費,降低通道費、承銷費,加強融資成本管控
(1)平臺公司要加強融資成本管控,禁止以咨詢費、顧問服務費等名目,違規向第三方支付各類居間費用。
(2)鼓勵融資擔保公司為平臺公司增信,支持有條件的平臺公司發行財政貼息的綠色債、項目收益債等創新類債券產品。
(3)各級金融管理部門要引導金融機構合理讓利,通過降低通道費、承銷費等中間費用成本。
(4)金融機構對平臺公司不得違規提出額外融資附加條件,不得違規收取額外服務費用,不得通過以存定增、購買理財等方式額外增加負擔。
(5)督促平臺公司建立承銷機構、會計師事務所、律師事務所、資產評估機制、信用評級機構、工程咨詢公司等中介機構選聘管理和招投標制度。
5、防范化解債務風險
這一部分的主要政策依據是《江蘇省債券領域風險防范處置專項工作機制方案》,核心要點如下:
(1)督促平臺公司信用類債券按期兌付、周轉接續。
(2)對債務風險較大的區縣級和市場主體評級AA級以下的平臺公司,建立“一企一策”風險應急處置預案。
(3)各級政府可以建立市場化的債務風險化解基金或周轉金。
(4)鼓勵大型國有行、省屬法人金融機構等參與建立債券領域投資發行平準機制,支持本地區的平臺公司償還到期債務的資金周轉。
(5)鼓勵金融資產管理公司參與平臺公司債務實質性重組。
三、對融資平臺公司的清理整頓是新一輪國企改革行動的重要組成部分
(一)2015年9月中共中央、國務院印發的《關于深化國有企業改革的指導意見》(中發(2015)22號)便明確國有企業的改革方針為“加強一批、創新一批、重組一批、清理退出一批,推動企業改革重組、壓縮企業管理層級、聚焦企業主營業務上取得實效”,而對融資平臺公司的清理整頓實際上也是按照這一政策導向來進行的,如限制市縣級平臺公司數量、推動平臺公司之間整合重組、推動融資平臺公司市場化轉型升級和結構調整重組等等。
(二)從以上分析可以看出,對融資平臺公司的清理整頓實際上是新一輪國企改革行動的重要組成部分,特別是目前正在進行的國企改革三年行動方案(2020-2022年),顯然這是一場全國性的行動,融資平臺的清理整頓同樣隸屬于這一次行動。可以舉幾個例子,
1、2018年2月8日長沙市發布的《平臺公司轉型和國有資本優化布局行動方案》(長辦發(2018)22號)提出推動國有資本向全市主導產業和戰略新興產業集聚、推動國有企業向加強城市建設和保障改善民生發力、推動國有企業提質增效轉型創新發展,并將承擔城市基礎設施建設及公益性項目建設職能的市場化運作的國企劃分為平臺類企業(城投集團、軌道集團和交通集團等3家),將以股權管理、產業投資、資本運作等方式從事國有資本投資的企業劃分為投資類企業(先導控股、國投集團、湘江集團、產投集團等4家);將主業突出、產業特征鮮明、實力較強的國企劃分為經營類企業(環路公司、長房集團、湖南糧食集團、水業集團、燃氣實業、國資集團、建發集團等7家)。
其中,長沙市產業投資集團是以長沙市地產集團為主體進行更名,并通過整合市屬產權交易類、文化旅游體育類、自然資源服務類國有產權進行業務重組,定位為市屬投資類競爭型國有企業。
2、2019年4月4日,昆明市委市政府發布的《昆明市深化國有企業改革三年行動實施方案(2019-2021年)》提出通過3年時間打造形成不超過8戶企業集團(主業范圍控制在3個以內),整合重組綜合交通、生態環保、城鎮建設、產業發展、金融控股和重組培育大健康產業六大集團,2020年基本完成市屬企業整合重組(新設或改組昆明國有資本投資公司和運營公司、組建昆明國有金融資本控股公司),2021年基本完成縣(市)區、開發(度假)園區國企整合重組。
具體看,縣(市)區、開發(度假)園區原則上不再保留國有企業,確有必要的可保留1戶企業。其中,縣(市)區、開發(度假)園區企業國有資產總額50億元以下,債務規模小且能妥善處置的,不保留國有企業;國有資產在50-100億元且承擔了重大建設任務、對地方經濟有重要影響的可保留1戶;國有資產在100億元以上的可保留1戶。
3、武漢市委市政府印發的《關于印發部分市屬出資企業整合重組工作實施方案的通知》(武辦文(2020)31號)明確將31家市屬國企整合重組為12家,2020年9月武漢地產集團、武漢商務區集團、武漢建工集團、武漢市工程咨詢部5家市屬企業整合重組為武漢城市建設集團。
(三)以上政策文件表明,清理整頓后仍然存在的平臺公司除了數量上會明顯減少、管理層級會有所壓縮外,其在地方的重要性亦會有所提升,并將進一步獲得地方政府在資源與資金支持方面的支撐,財務指標方面可能會有一定程度的改善,經營模式將進一步向真正自負盈虧的地方國企靠攏。
(四)不過地方國企的日子也不好過,從政策層面來看,把防范地方國企債券違約已經被作為債務風險管控的重中之重。特別是2021年3月26日國資委官網發布的《關于加強地方國有企業債務風險管控工作的指導意見》明確指出將“化解國企債務風險作為重中之重”。因此轉型為自負盈虧地方國企的融資平臺本身也處于這次地方國企債務風險的化解過程中(深入分析參見地方國企債務風險防控全解)。
注:文章為作者獨立觀點,不代表資產界立場。
題圖來自 Pexels,基于 CC0 協議
本文由“任博宏觀倫道”投稿資產界,并經資產界編輯發布。版權歸原作者所有,未經授權,請勿轉載,謝謝!

任博宏觀倫道 











